新闻中心 /NEWS
世界杯小组赛积分完整版
2026-05-23T03:20:08+08:00
返回列表
当一届世界杯拉开帷幕时 最先牵动球迷神经的并不是决赛悬念 而是每天都在变化的小组赛积分完整版 谁能出线 谁又会遗憾打包回家 每一分都像被放大了无数倍 正因为如此 读懂积分榜背后的规则与细节 才能真正看懂世界杯的剧情反转与冷门诞生 从理性的角度参与到这场全球狂欢之中
所谓世界杯小组赛积分完整版 并不仅仅是几排分数的简单罗列 它是某届世界杯在小组阶段全部对局结果的浓缩呈现 胜平负 进球数 失球数 净胜球 黄牌 红牌 甚至到最后比拼的公平竞赛积分 都可能在这个表格中留下清晰痕迹 对球队而言 这是生死账本 对球迷而言 则是理解整个赛程走向的钥匙
现代世界杯通常由多个小组构成 每组四队 单循环对战 每支队伍打三场比赛 积分规则简单而残酷 胜利得三分 平局得一分 失利得零分 这个看似普通的三分制 却拉开了强队稳进 弱队一战封神的全部可能 而当我们提到“完整版”时 重要的不只是积分总和 还包括完整的小组形势变化轨迹 谁在第二轮提前出线 谁在最后一轮完成绝地逆转 谁又在形势大好的情况下被淘汰 这些都离不开对积分细节的深入理解
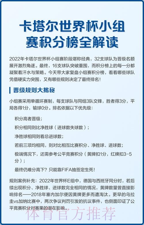
在研究世界杯小组赛积分时 需要牢记一套逐级生效的规则 当小组赛结束后 排名通常遵循以下逻辑 先看总积分 积分高者名次在前 若积分相同 再看净胜球 也就是进球数减去失球数 净胜球多的球队排名更高 若净胜球依旧相同 再比总进球数 进球越多说明攻击力更强 排名更靠前 这一点直接鼓励球队在领先时不满足于小胜 而是尽可能扩大比分
当总积分 净胜球 总进球数都完全相同的时候 才会把视角缩小到相互战绩 即这些积分相同球队之间的对赛成绩 包括彼此之间的积分 净胜球以及进球数 如果在这个维度仍难以区分 才会参考更细致的指标 例如公平竞赛积分 以黄牌 红牌累计扣分 纪律更好的球队占优 在极极端情况下 才可能出现抽签决定名次的情形 虽然极少见 却足以说明世界杯对每一次拼抢 每一张牌的重视程度
当我们拿到某届世界杯小组赛积分完整版 其实也是拿到了完整的剧情脚本 例如在不少届世界杯中 都出现过这样的场景 强队首轮爆冷输球 积分为零 突然陷入被动 第二轮被迫放手一搏 若第二场依旧失利 那么在第三轮即便获胜 积分通常也难以跻身前二 很多传统豪门的意外出局正是这样发生
相反 也有球队凭借两连胜提前锁定出线权 比如某强队小组前两场分别以二比零和三比一取胜 在积分榜上拿到六分 净胜球为正四 即便最后一场输球 也大概率依然位列前二 这时教练可能会在第三场选择轮换阵容 以保留主力体能 从积分完整版的变化轨迹能够清晰看到球队在战术策略上的明显转折
在一些充满变数的小组中 会出现多队同分的情况 这时净胜球往往成为关键门槛 例如三支球队都拿到四分 时常会出现一队一胜一平一负 另一队同样一胜一平一负 剩下的球队则一胜一平一负 三队循环互咬 最终决定出线顺位的 就是净胜球和进球数
假设某届世界杯某一小组的完整积分如下 示例仅用于说明 一队两胜一负 积分六分 净胜球加二 二队一胜一平一负 积分四分 净胜球零 三队一胜一平一负 积分四分 净胜球减一 四队三战全败 积分零 净胜球减三 虽然二队和三队同积分 但因为净胜球更好 二队获得小组第二出线 这就是为什么很多教练在赛后强调 不仅要争取胜利 更要减少无谓失球 有时最后一分钟的补时丢球 能直接改变出线命运
进球数则是另一个隐藏变量 在净胜球相同的情况下 总进球数多的球队占优 这会直接影响到攻守平衡的取舍 一些球队宁可把比分从一比零扩大到二比零 也不会在后场过分保守收缩 因为多进一球在积分完整版中会构成实实在在的优势 甚至决定能否躲开更强的对手
在极端对比中 公平竞赛积分也曾左右小组出线 在一些世界杯案例中 两支球队在积分 净胜球 进球数以及相互战绩等方面完全相同 最终只能通过黄牌和红牌数量来区分名次 黄牌更少的球队拿到出线席位 这种情况看似偶然 却提醒球队 每一次战术犯规 每一张不必要的黄牌 都可能在关键时刻反噬球队

当我们在查看小组赛积分完整版时 若看到两队各项数据高度接近 不妨留意是否标注了公平竞赛积分 一般会以负分形式存在 比如黄牌减一分 累积两黄变一红减三分 直接红牌减四分等 具体细节会因届次略有调整 但核心思路是 纪律越好 扣分越少 在极细微的竞争中占据主动

对普通球迷而言 小组积分的作用不只在于赛后回顾 更重要的是在小组赛尚未结束时 根据现有积分和规则 推演接下来可能的出线形势 在第二轮结束后 通过现有积分 净胜球以及对阵关系 很多人会拿出纸笔或使用计算工具 演算各种比分可能性 判断某队是握有主动权 还是需要看他人脸色
例如某队两战过后积四分 净胜球加二 排名小组第一 身后两队各积三分 最后一轮对阵小组最弱球队 理论上只要不大比分失利 就能稳获出线资格 但若他同时还想拿到小组头名 以在淘汰赛中避开另一小组的强敌 那么就不只是踢平这么简单了 这时我们阅读小组赛积分完整版 不仅是在看数字 更是在理解各队身处的战略位置和心理压力
回看历届世界杯 不难发现一些被反复提及的案例 都和小组赛积分走势密切相关 某届比赛中 一支传统强队首战失利 第二战仅收获平局 两轮过后仅积一分 末轮面对已经提前出线的领头羊 必须取胜才有希望出线 最终虽然在最后一场拼尽全力 获得胜利 但由于另一个小组对手在同时开球的比赛中也拿到了关键的三分 两队同积四分 该队因净胜球劣势在积分完整版中排在第三 位列出局之列 这种“算分大战”在世界杯舞台上屡见不鲜
也有黑马球队在小组赛中通过精确计算 完成出线奇迹 他们往往会在强队身上争取平局 然后对阵同级或更弱对手时果断进攻 把握住三分机会 积分榜上也许看起来并不耀眼 但通过合理分配体能和战术 重视每一场关键战役 最终让自己的名字稳稳留在小组积分完整版的晋级区域
随着足球数据分析的兴起 完整的小组赛积分已经不再只是媒体报道中的固定板块 更成为数据公司和研究者的重要基础样本 通过对历届世界杯小组积分进行汇总 可以提炼出一些规律 例如多少积分是小组出线的平均门槛 常见结论是拿到四分仍有一定风险 五分以上基本安全 六分和九分则是强队常见的出线方式 再比如 净胜球达到加三以上的小组第二 通常是攻击力比较突出的队伍 在淘汰赛中也更具有威胁
从观众角度 适度关注这些统计趋势 能让你在阅读“小组赛积分完整版”时更快抓住重点 知道哪些队伍只是“侥幸晋级” 哪些则是凭借稳定表现强势突围 也可以帮助你在预测后续淘汰赛走向时 做出更理性的判断 而不是完全依赖主观印象

在面对一整页小组赛积分时 可以遵循一个由粗到细的阅读顺序 首先看每个小组里积分的层级差距 是否存在提前出线或者提前出局的球队 其次关注净胜球和进球数是否呈现明显差异 这能帮助判断球队的攻守风格 如果发现某个小组有两三支球队积分紧咬 这往往意味着该组存在激烈争夺 或在第三轮出现过生死战
接着 将眼光放到完整赛程结合积分 回顾每轮比赛对积分格局的影响 比如第二轮结束后 哪支球队从垫底直接爬升到前二 又是哪支球队从榜首跌落至被动位置 最后 若某组出现积分持平 甚至出现同分多队 这时必须仔细查看净胜球 进球数以及公平竞赛数据 理解规则如何一步步发挥作用 你会意识到 每一个细节都曾经在球场上被某一次冲刺 某一脚射门所决定
无论你是深度球迷 还是只在世界杯期间短暂关注足球 只要能读懂一份世界杯小组赛积分完整版 就能在赛后快速重构整届赛事的小组赛脉络 看清哪些球队是真正的稳定强者 哪些是只差一步的遗憾者 以及那些从一开始就注定会掀起风浪的黑马 在冰冷的数字背后 是每支球队的命运起伏 也是世界杯这项赛事持续吸引全球目光的真正原因